FIIO BTR13,399元,220mW,3场景切换,逼近全能的极便携随身“听”
399元,220mW,3种场景模式切换,逼近全能的极便携随身“听”。
曾只做便携耳放的飞傲,现如今产品线已经非常丰富,且时不时就蹦出一个令人意想不到的高性价比小东西,如最新出的BTR13,它差不多在“迷你耳放”这个细分领域做到了某种层面上的极致。
如果你需要“随身HIFI”,但又很注重“功能的全面性”,那售价仅399元的它,务必重点留意。
于我而言,这个不到6.5厘米长的小东西全面覆盖了本人最常面临的三种听歌场景:包括室内和户外的无线(蓝牙)聆听、坐在桌前以USB声卡形式听电脑里的音乐,以及用时下最常见的“手机小尾巴”形式无损体验手机内的本地文件或流媒体内容这些。它充分诠释了什么叫“小而美”和“小而强”。比很多只能做“手机小尾巴”的同造型产品要更实用和方便。
据内部开发资料可知,BTR13在它所处的价位,几乎是同级同类中的性能之王,再叠加一些特色化设计和功能,完全可以称得上是“蓝牙解码耳放类产品”中“较低价却很高质”的代表。
通俗的说就是“卷王”。
概况:
产品名称:BTR13蓝牙解码耳机功率放大器。
也可用作:电脑声卡、手机小尾巴。用作小尾巴时,比没带电池的“小尾巴”更能延长手机续航。
它的初代:2018年发布的无屏幕、性能和功能也相对一般的BTR3,但当年也是399元。
特色特性:
1、蓝牙规格5.1,支持主流的绝大多数编解码器,包括AAC、SBC、aptX、aptX Low
Latency、atpX Adaptive、aptX HD、LDAC,相当全面了。
2、左右声道各一颗Cirrus Logic高端DAC CS43131,以此降低串扰,并提升纯净度。实际听感也是够干净的。
3、具有φ3.5mm和φ4.4mm两个耳机孔,前者100mW@32Ω,后者220mW@32Ω。这里的平衡口最大输出功率比我手里另一个近600元的蓝牙耳放还高,鉴于这几年推出的耳机一个比一个好推,从实用角度说,已经非常够用了。
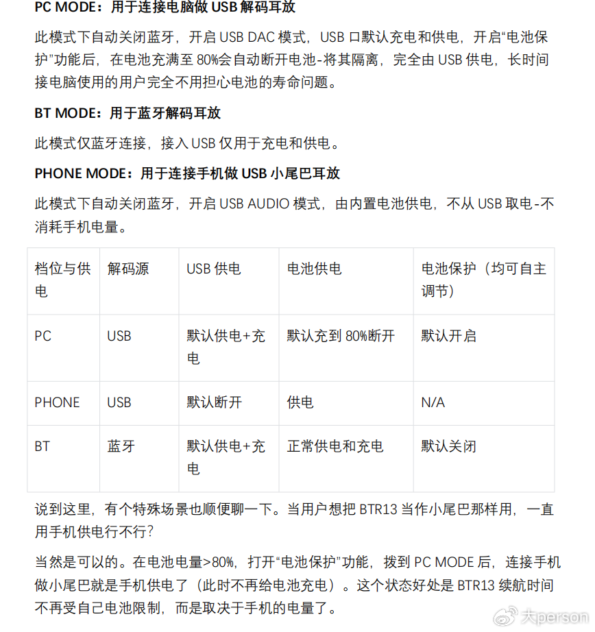
4、为发烧友设计的全局PEQ参量均衡器。PEQ比常规的EQ更专业化,用户通过对频点、增益、Q值的综合性精细化设置,可调出比传统EQ更贴近自己口味的声音。这里的“全局”是指PC、BT、PHONE这三种场景都可以调PEQ。记得切换模式前,先拨动那个物理按钮。
5、拥有0.96英寸的彩色IPS屏幕,可显示发烧友想看到的基础音乐信息。另外还有专利车载模式,还支持自带线控的耳机,此时你可以通过线控操作常用的功能。飞傲特意提到的这一点,我认为考虑得很周到。这几年那些购买一两百元带线控HIFI耳机的初烧都可以搞一台BTR13以增强音质和玩法。
6、支持同时连接两部手机。但切换过程并不很顺利,似乎有它自己的一套逻辑在,我还得再琢磨下。
7、官方提供的续航数据:单端/平衡约8小时,实际体验了多次从满电到耗尽的过程,总体感受还行,但内心总觉得,还是需要稍微谨慎点使用,因为编解码器、高低增益、音量大小,还有两个耳机孔的输出功率等等都会影响最终的续航。嗯,当然这部分也不是它主打的优势,属于是够用级别。
8、关于三种场景模式的切换和“电池保护”的关系,你可能需要看下这份开发者资料,飞傲给为这个带有三种场景模式切换的微型耳放做足了优化。


BTR13有黑、蓝两个颜色。
外包装的观感比6年前初代BTR3好不少,显现了产品档次的提升,也反映出飞傲的今非昔比。
配件包括一条挂绳、一根双Type-C数据线。这条挂绳让我想起08年左右索尼发布的A805 walkman,那东西就可以挂在胸前,插上短线款标配耳塞,外出还挺帅的。不过BTR13这个绳,在今天似乎不那么容易实现这样的出行效果,除非你给它找一条索尼的短线款小耳机。
可能是由于贴了膜的原因,这个黑色款BTR13显得比较简朴,做工挑不出啥问题,很细致。
不知道去掉膜会不会漂亮些,有点好奇。
不过考虑到它就是个音质增强配件,所以就这么用着吧,毕竟它的设计初衷也不是为了让人显摆的。

目前,像微型蓝牙解码耳放和所谓的手机小尾巴,在600元以内,有屏幕的也不多。500元以下就更少,400元以下完全就是凤毛麟角,更别提彩屏了。
所以飞傲这次真的够狠,以这么低的价格提供了“屏幕”,这对预算极低的烧友来说,简直就是送福利,很拉好感。

贴膜的面板在特定视角下,可隐约看见屏幕。

屏幕区域不大,但实际显示效果和呈现的信息量却挺让我满意。
它竖向显示了音量数值、电池剩余、编解码器名称、音乐文件的采样率、EQ状态以及音量格数。
关于音量,BTR13总计60格,比它的另一个前身BTR3K,近乎翻倍,你可以更细腻精确的调节耳机的响度。
不太方便的是,音量调节是按一下变一下,不能一直按着实现音量的连续变动。事实上,如果一直按着,它对应的功能是“换曲”,所以这里咱只能多习惯下了。
(补充:后来进入FIIO CONTROL APP,发现音量按钮的操作有两套方案,选择另一套方案即可实现我上面的效果,而此时的换曲功能也变成了“连按两次”)
关于电池电量显示,屏幕上是不显示具体剩余百分比的,想了解它具体的剩余电量,可进入FIIO CONTROL APP查看。

两个耳机孔。

当手机来电或手机端微信来电时,BTR13屏幕会有相应的动画显示。
此时点击右侧多功能键即可接通。
基于无麦的HIFI耳机,我在室内体验了两次它的通话效果,每次约半小时。期间发现只要别离这东西太远,通话过程都会很理想。反之,如果站立状态下放在裤兜里,对方偶尔会听不到。

BTR13侧面,自上至下分布着麦克风孔、电源/蓝牙开关、多功能键、条形的音量增减按钮以及电脑(PC)、蓝牙(BT)、手机(PHONE)三种模式的切换拨钮。更具体的功能如下。
未设计指示灯,故不会有蓝牙灯光闪烁对眼睛的困扰。事实上,它的屏幕就相当于“指示”了。

BTR13机身侧面的播放、暂停、换曲键不止可以控制手机内的音乐,如果你连到电脑上,也可以控制你电脑端流媒体的音乐播放。

图为可中、英文显示的操控界面。

背面的夹子。此类产品基本都有这个小东西,但我通常都用不上,它还是更适合直接放裤兜。
如果是外出背双肩包或斜挎包,它又不一定能夹住,或是即便夹住了,由于现如今耳机线都一米多长,整个人也会因长长的如吊桥般的线挂在身上而显得不利索。
其实索尼多年前也推出过类似造型的产品,但他们考虑得更细致,工程师专门为其设计了短线款耳机,这样用户可以夹在衬衫、T恤、风衣的口袋上,亦或是衣领,如此外出,整体就显得很轻松,够潇洒了。
但目前国内在这类音质增强配件的开发上,整体上还是从服务音质的角度出发,所以这个“夹子”,我个人是觉得没能发挥出它本该具有的实用性。
音质相关:
搭配体验了索尼EX1000、MDR-MV1、飞傲FT1、飞利浦SHP9500、水月雨VENUS和PARA、音特美ER4SR、Kinera薇儿丹蒂、CELEST精卫等头戴或入耳式耳机。
1、BTR13的音质表现比我预期要再好一些。当然最初我并未觉得它有多强,可是在对比了一些老款、新款的各价位段小尾巴或蓝牙耳放后,我发现它“推力和音色的综合体验”还真的是不得了,主要表现在耐听、自然、足够好的细节和比较强的动态上。
以“手机小尾巴”的形态,拿它去对比一些更高端的“纯小尾巴”产品,若基于常规的流行乐和连接某些解析不那么高的耳机的条件下,我有时会难以在短时间内听出它们的素质差距。
更多时候,我是觉得BTR13很“自然”,它可以撑开绝大多数耳机的声音骨架,给我退烧感。
那“硬素质”究竟如何?我拿它对比了只能做手机小尾巴的飞傲KA3(499元),发现BTR13的输出功率和声音的厚实度还是略弱了些,相比之下,KA3动态更强,整体厚实度也更好,同时中音也相对更凸显,它似乎更注重“凌厉”的威猛,欠缺了些柔和与顺滑。
反观BTR13,它的声音风格就相对收敛了些,不不咋凌厉,反而能让大多数耳机都更耐听,即便是搭配高频稍显刺激的MDR-7506这种耳机,也能传递出较柔和的声音(出乎我预料)。另外,它全频能量分布似乎是更均衡,也更能提供宽广的场景感,这也是比KA3更让我认可的地方。
再一个,它不存在烫手的问题,通常都没有发热的迹象,这也是好于KA3的地方。
2、对比索尼MDR-NWBT20N,双方都以苹果手机为蓝牙发射端,结论是飞傲的推力和音质明显胜出。当然这俩设计方向不同,这里只是我本人的好奇小试验。
3、手边一台苹果手机、一台安卓手机,若将BTR13连接这部安卓手机(VIVO T1),会自动以LDAC编解码器传输音乐。
此时,基于同一款APP,同一首歌,同一款耳机(CELEST精卫),我发现安卓手机LDAC模式下的音质确实好于苹果AAC,它有着更好一些的纯净度和动态,听感也更加立体和鲜活。真的很好听。
尤为值得一提的是,如果你搭配的耳机解析很好,那两者的差距会更明显,比如一些多动铁或圈铁耳机,由于它们的高频动铁单元瞬态本就厉害,这会更直白地揭示出LDAC和AAC在信息量上的不同。所以,如果你很讲究音质,前端手机最好是个支持高品质编解码器的安卓系统。
那反过来,如果你搭配的耳机在高音区间的频响曲线比较塌陷,或是增益不足,那可能这个差距也会感受不明显。
4、与水月雨VENUS(4.4插头)搭配,音量几乎要开到七八成,才有比较饱满的乐感,此时感觉不错,勉强也算推得挺好的级别,而与PARA(3.5插头)搭配,同样的音量,会感觉更好听些,饱满度也相对更好些。这还只是用的BTR13的3.5耳机口。
与森海塞尔HD800S(4.4插头)搭配,大音量下,听感也很不错,但比较欠缺厚实度,属于是推得还行的级别,但距离千元级和几千元级的几个便携播放设备,仍有差距。
与AUNE AR5000、索尼MDR-MV1、森海HD400PRO、拜亚DT990 Pro 80欧这些3.5插头的易推型头戴耳机搭配,BTR13都推得很好,乐感也很好,很值得有这些耳机的烧友们尝试。
我给BTR13搭了不少耳机,听的总时长也不短,总体感受就是它声底很“正”,线条“柔和”,我能静下来。这就很好。值得一提的是搭配飞利浦SHP9500,效果真不错,实际听感声压优秀,筋骨完全舒展,低音、人声厚度、高频亮度和分离度都给我很好的感受。在此推荐那些购买了这款头戴耳机的朋友,可以再把这个带有参量均衡器的BTR13买下来。这一套下来也就700多,齐活了。
5、BTR13的3.5mm耳机孔是可以推好索尼EX1000的,表现在动态、声场、厚实度兼备,这意味着输出水平很好,同时也意味着其它设计不那么变态的3.5插头的小耳机会被轻松推好。
另外,关于4.4mm耳机孔,我试着连接“较难推好”的音特美ER4SR,基于该品牌的4.4平衡线。实际感觉很不错,至少是推得没问题,但若细究透明度,还是隐约感到BTR13表现得不够极致,欠缺了点极高频的华彩。若满分为五星的话,这里打4星。
与各种小耳机的搭配和那些头戴耳机有共同的感觉,上文提及了多次,就是“柔和”,或也可以说是“温和”,它似乎可以修饰那些过亮的高频棱角,同时也不缺底气和朝气,比售价在一两百的小尾巴在推力和音色的高级感上,还是有较大胜出的。

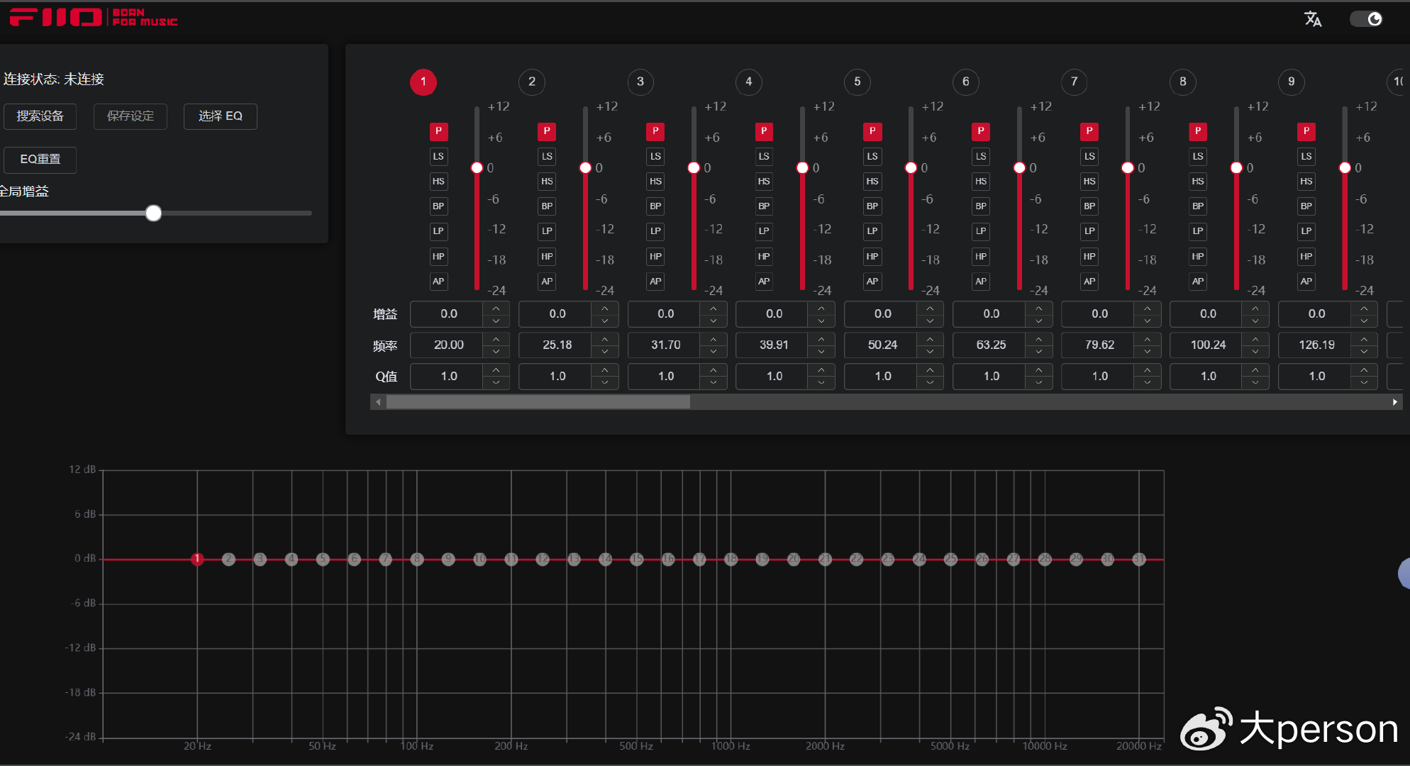
6、电脑端的网页版参量均衡器,左上角点击“搜索设备”按钮连接已配对的BTR13后,过不了多久就莫名断开了,不知何故,还在琢磨中。
PEQ的调节内容相当之细,超过30个频点可以调节,足够玩的。PEQ界面的开发一方面增强了各类型音乐爱好者或耳机发烧友的满足感,另一方面也给飞傲的播放类产品增添了不少额外的价值。确实是好东西。手机端也有这个,但界面形态略有差异,通过“高级设置”也可以调节具体频点的Q值和增益。
最后,FIIO BTR13的小功能和小玩法挺多,你能感到它的设计非常花心思,但由于篇幅过长,这里没法再展开。
我喜欢它的全能和实用性,尤其实用非常重要,但也有需要用户钻研和琢磨的地方,总体来说是它是个很符合当下年轻发烧友使用习惯的便携型音质增强配件,而对于那些怕手机被小尾巴吃电太快的朋友来说,内置电池的BTR13也是个取代传统“手机小尾巴”的非常好的选择,由于价格不到400元,我觉得很值得搞,也很值得探索。
未来若有机会,我再体验下飞傲更强也更贵的BTR15。
作者:大person 09-08 11:38
网址:https://weibo.com/ttarticle/p/show?id=2309405076295867564433